PROYECTO CETECOM

Wireframe inicial

Proceso de Desarrollo del Diseño CETECOM

En primer lugar basado en el wireframe entregado desde la empresa comencé a idear cómo sería la página inicial de CETECOM.

Mockup

Mockup Inicial

Basada en estas imágenes y posterior a revisar la guía de estilos de DUOC por el encargado de la práctica comencé a armar un mockup.

Propuestas de diseño

Propuestas de Diseño

Armamos dos propuestas una clara y una oscura, basándonos en la página general de DUOC para armarla.

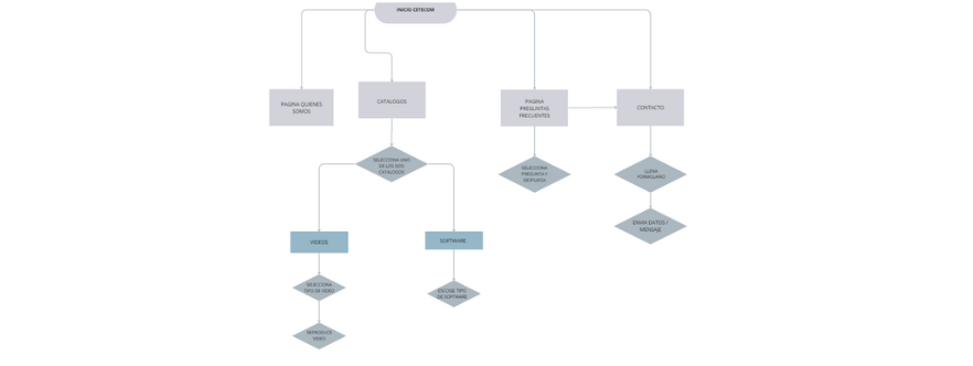
Userflow

Userflow

El objetivo es que estudiantes y profesores puedan encontrar la solución a sus problemas de soporte a cuentas o de software de forma intuitiva dentro de la página de CETECOM.

Catálogo de Software

Catálogo de Software

Utilizamos este modelo para armar el catálogo de software con distintas categorías para diferenciar los tipos de software disponibles.

Diseño de Versión Mobile

Diseño de Versión Mobile

Para la mayoría del diseño de la versión web de la página solo hubo que emular el diseño de escritorio con algunas diferencias, como el menú hamburguesa.